昨天,我在 Heptabase 創辦人 Alan 的貼文中看到了一個令我血脈賁張的消息:「Heptabase 的 AI 功能可以直接讀取『整個知識庫』了!」
終於!我不再需要像過去一樣,手動把筆記一張張複製貼上給 AI 當作背景脈絡。
現在,我只要拋出一個問題,AI 就會自動潛入我累積已久的知識海洋,去翻找、去閱讀、去連結那些我可能早已遺忘的片段(這應該是今年最棒的禮物,謝謝你 Alan)!
作為一個長期的「卡片盒筆記」實踐者,我在 Heptabase 寫過了 9000 多則筆記、大量的讀書心得與 PDF 文獻。這些筆記都是我過去思考的結晶。
然而,隨著數量龐大,如何有效「提取」並讓舊筆記產生「新化學反應」,對我來說一直是個大挑戰(大到有時候我會懷疑人生…)。
看到這個功能更新的當下,我迫不及待地打開 Heptabase 軟體,決定對它進行一場嚴苛的「功能大考驗」。
我設計了五個涵蓋「觀點對比、關聯性搜尋、內容產出、精準查證、跨領域創意」的測試情境。
我想知道:它究竟只是一個更快的搜尋引擎,還是一個真正能與我協作的「第二大腦」?
以下,就是我的實測紀錄與分析。
Heptabase AI 功能測驗條件
為了確保這次評測的嚴謹度,我設定了具體的測試條件:
AI 模型:Gemini 3 Pro
模式設定:Max Mode(火力全開)
搜尋範圍:Space(僅限於我的 Heptabase 知識庫,9631 則筆記 )
網路功能:Disable Internet Search(關閉網路搜尋)
我刻意關閉了網路功能,因為這場測試的核心目的,是要驗證它「消化我個人筆記」的效果,而不是看它「去 Google 找答案」的能力。

情境一:跨書籍的主題式對話(觀點對比)
測試目的:
驗證 AI 能否跨越不同的書籍筆記,針對同一個主題找出「支持」與「反駁」的觀點,幫助我建立更全面的論述。
我輸入的 Prompt:
「我想寫一篇關於『建立習慣』的文章。請搜尋我所有的筆記,找出有哪些書籍提過『意志力』在建立習慣中的角色?請特別列出:哪些作者認為意志力是關鍵(支持)?又有哪些作者認為依靠意志力是無效的(反駁或提出替代方案,如環境設計)?請引用具體的書籍名稱和我的筆記段落。」
觀察重點:
AI 能否準確分辨出《原子習慣》(環境大於意志力)與其他強調自律書籍(如《恆毅力》)之間的細微差異?引用的來源是否精準連結到你的永久筆記卡片?

瓦基評析:
這則回覆完美通過了「情境一」的測試。Heptabase AI 成功展現跨書籍的整合力,精準區分了《原子習慣》這本書的環境論與「具備意志力」這則筆記的心法論。
最讓我驚豔的是它「指向特定段落」的精細度,它不是籠統丟出一篇讀書心得或整篇筆記,而是精確抓出「隔絕取代節制」等具體段落,我只要點擊 [1]、[2] 的超連結,就會「跳轉」到那篇長文的指定段落(block)。
這對寫作極有幫助,瞬間完成素材的「正反並陳」,讓我能直接基於證據構思論述,省去翻找時間。這才是真正能輔助思考的第二大腦。
情境二:新靈感的共鳴測試(關聯性搜尋)
測試目的:
當我正在撰寫一則全新的靈感筆記時,AI 能否充當「第二大腦」,主動挖掘過去相關的沉澱智慧。例如,我如果想要寫一個關於「個人品牌經營」的新想法,想看看過去有沒有寫過類似的素材。
我輸入的 Prompt:
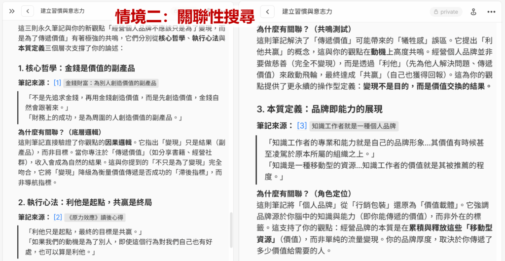
「我正在思考一個新觀點:『經營個人品牌不應該只是為了變現,而是為了傳遞價值。』請搜尋我的知識庫,找出 3 則跟我這個觀點有『強烈共鳴』或『底層邏輯相似』的永久筆記。我不要只搜尋關鍵字,我要內容邏輯相關的筆記,並告訴我為什麼你覺得它們有關聯?」
觀察重點:
AI 能否找到那些沒有直接提到「個人品牌」,但提到「利他」、「長期主義」或「價值創造」的筆記?這才是真正的「聯想」。

瓦基評析:
這則回覆令人驚艷,展現了強大的聯想力。AI 不僅抓到了「金錢是副產品」這種底層邏輯完全一致的筆記,更挖掘出「知識工作者即品牌」這個我原本沒想到的視角,成功突破了我的思維盲點。
它不是單純的關鍵字檢索,而是真正理解了「傳遞價值」的語意核心,將「利他」、「能力」與「財富」串聯成一套完整的論述體系。這種「主動推薦」舊有智慧的功能,正是激發新靈感最需要的催化劑。
情境三:節目腳本的快速大綱(內容產出)
測試目的:
測試 AI 處理大量資訊並轉化為結構化輸出的能力,這對我製作 Podcast 節目腳本非常有幫助。例如我想回顧一本很早之前讀過的經典書籍,快速抓出重點來錄音。
我輸入的 Prompt:
「我要錄製一集介紹《卡片盒筆記》的 Podcast。請根據我為這本書寫過的所有筆記,幫我整理出一份節目大綱。大綱需要包含:1. 這本書的三個核心觀點、2. 我在筆記中寫下最深刻的一個反思或個人案例、3. 我曾經摘錄過的兩句金句。」
觀察重點:
AI 是否真的「只」用你的筆記?如果筆記沒寫到的它卻編出來,就是幻覺。它能否抓出你當時寫下的「個人反思」,這才是個人風格的精髓。

瓦基評析:
這則回覆展現了極高的精準度,完全沒有 AI 常見的「幻覺」問題。它忠實引用了我過去寫下的內容,甚至精準抓出了我將寫作比喻為「玩樂高」以及對「空間感」的個人獨特反思,證明它確實是在閱讀我的筆記而不是透過網路搜尋。
雖然因 Prompt 未要求而缺少連結,但內容結構清晰,直接可用於 Podcast 節目腳本。這證實了 AI 能有效消化大量筆記並轉化為具個人風格的創作素材。若你需要查證,記得在提詞中明確要求標註來源。
情境四:精準定位 PDF 知識源頭(精準查證)
測試目的:
驗證 Alan 提到的 PDF 深度搜尋功能。這對於你回頭查證數據或硬知識非常重要。例如,你記得某份匯入過的 PDF 或詳細摘要,有一個具體的實驗或數據,但忘了在哪一頁。
我輸入的 Prompt:
我記得在某個「podcast 製作人經營指南」 PDF 檔案或讀書筆記中,讀過關於「下一本讀什麼」節目的具體分析和說明。請幫我找出這個段落確切是在哪一份文件的哪一頁?並把該段落的原文摘要給我。
觀察重點:
精準度:能否給出精準的「頁碼」?連結性:能否直接點擊跳轉到該 PDF 的「該段落」?

瓦基評析:
這則回覆展現了驚人的「精準查證」能力,完全通過了測試。AI 不僅確認了正確的檔案,更精確定位出第 50 頁的「變現模式」與第 233 頁的「行銷飛輪」這兩個關鍵段落,完全沒有幻覺。
最讓我滿意的是它給出了確切的「頁碼」與對應的「原文摘要」,這解決了過去為了找一個模糊印象的數據,得翻遍整份幾百頁文件的痛點。這種直指核心的搜尋效率,對於需要嚴謹引用數據或案例的創作者來說,是極具價值的輔助工具。
情境五:跨領域的創意碰撞(跨領域創意)
測試目的:
測試 AI 能否幫我把「台積電工作經驗」與「全職創作者」這兩個不同時期的筆記做結合,產生新火花。例如我想寫一篇關於「職場轉型」的文章,結合過去的企業管理思維與現在的創作思維。
我輸入的 Prompt:
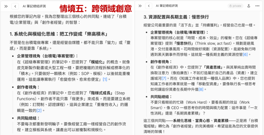
「我想寫一篇關於『如何像經營公司一樣經營自己』的文章。請搜尋我關於『企業管理』或『專案管理』(例如以前台積電時期的學習)的筆記,以及我現在關於『創作者經濟』的筆記。請幫我找出這兩個領域之間的三個共同點。」
觀察重點:
AI 能否將生硬的「管理理論」與感性的「創作心法」成功連結?這能測試 AI 是否具備「抽象化」概念的能力。

瓦基評析:
這則回覆通過了「跨領域創意」的測試,找到的都是有相關(儘管可能是「弱相關)的資料。另外,我認為,創意的評判其實很主觀,AI 給出的觀點未必每一次都能直擊人心,但它的價值在於「打破框架」。
它成功幫我把台積電時期硬派的「模組化」、「當責」概念,與現在創作者經營的「系統化」、「客戶成功」做了連結。這些連結未必完美,但它提供了大量我原本可能忽略的「想法源頭」與「資料佐證」。
最重要的是,我依然擁有「主控權」。我不必照單全收,但它幫我省去了翻找與初步聯想的時間。它就像一個不知疲倦的腦力激盪夥伴,把素材備好放在桌上,讓我能直接站在這些整理好的基礎(巨人肩膀)上進行二次創作,光是這一點,就已經極具價值。
站在過去的自己肩膀上,看得更遠
經過這五輪的殘酷測試,我必須說,Heptabase 的這次升級,確實讓我的筆記庫從一個靜態的「倉庫」,變成了一個動態的「有機體」。
總結這五個測試帶給我的衝擊:
一、精準度與零幻覺:
無論是分辨《原子習慣》與「具備意志力」的細微觀點差異,還是精確定位出 PDF 第 50 頁的數據,它展現了極高的可信度。對於講求證據的創作者來說,這省去了無數「翻箱倒櫃」的時間。
二、聯想力與意外驚喜:
最讓我驚豔的不是它能找到我要的,而是它能找到「我沒想到但我需要」的。例如在搜尋個人品牌時,它自動連結到了「金錢是副產品」的底層邏輯,這種語意理解超越了關鍵字搜尋,真正實現了知識的網狀連結。
三、創意的催化劑:
在將「台積電經驗」與「創作者經濟」結合的測試中,它證明了 AI 可以是打破框架的幫手。它提供的觀點未必完美,但卻提供了豐富的素材與切入點,讓我能取回主控權,進行二次創作。
你可能會好奇,這種功能適合誰?
我認為這項功能,對於深度寫作者、研究生、創作者,以及任何擁有筆記習慣的職場人士來說,都是革命性的工具。如果你跟我一樣,相信「寫作是為了思考」,並且累積了大量的素材,Heptabase AI 將會是你最強大的研究助理(任勞任怨的那種)。
未來的展望與啟發
這次的體驗讓我重新反思了「第二大腦」的意義。AI 不會取代我們的思考,它的價值在於讓我們能更輕鬆地「站在過去自己的肩膀上」。
它幫我們拾起散落一地的樂高積木,分類好、遞到手邊,而我們(人類)的任務,就是運用這些積木,堆疊出前所未見的積木城堡。
如果你也想體驗這種與自己的知識庫「深度對話」的快感,誠摯邀請你來試用七天 Heptabase,這款我至今最愛的筆記軟體。讓我們一起,把筆記變成有價值的資產。
您可能也會有興趣的其他文章
- Heptabase 是更好的筆記軟體嗎?其實我們都問錯了問題
- Heptabase AI Chat 是什麼?如何整合寫作、對話與思考?
- Heptabase AI + 子彈筆記,回顧和復盤日記的神級組合
- 如何規劃自助旅行?用 Heptabase 軟體安排行程和寫遊記
- Heptabase 是更好的筆記軟體嗎?其實我們都問錯了問題

你喜歡這篇文章嗎?
我幫助忙碌的現代人提煉好書精華。透過 Email 收到每週兩封電子報:最新的讀書心得、好書金句、能激發思考的問題,直達你的信箱。

加入超過 10 萬位
愛閱讀的訂閱者

瓦基
INFJ、書評部落格《閱讀前哨站》和 Podcast 說書頻道《下一本讀什麼?》創辦人、《卡片盒筆記實戰課》和《化輸入為輸出》課程講師,時常分享讀書心得和書評,喜歡將書中所學加以活用,實踐在職場與生活中。







